雖然小的非編碼RNA測序數據的數量不斷增加,但仍然不清楚小RNA在人類基因組中的代表程度。薩爾大學的研究人員已經分析了來自近25,000個數據集的3030億個測序讀數來回答這個問題。

研究人員確定,人類基因組的0.8%被874,123個區域可靠覆蓋,平均長度為31nt。在這些區域的基礎上,他們發現在已知的小型非編碼RNA類別中,microRNAs是比較普遍的。在隨后的步驟中,他們表征了miRNA的變體,并對11,877個候選miRNA進行了分階段驗證。其中,許多實際上在肺癌中表達并且顯著失調。雖然分離的miRNA仍然可以存在于人類基因組中,但我們提出的可能包含人類miRNA的較大部分。

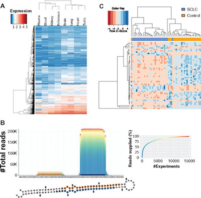
圖(A)描述了通過微陣列對人(候選)miRNA的驗證。所有4297個成熟(候選)miRNA的聚類熱圖,其基于無擴增雜交在高質量RNA樣品中顯示信號。圖(B)給出了一個代表性的例子,其映射分布如圖3所示。除了堆積圖之外,還顯示了二級結構。圖(C)顯示了與肺癌(藍色)和對照樣品(橙色)雜交的人血液miRNA陣列的結果。結果顯示為熱圖,由頂層樹狀圖(樣本聚類)和左側(miRNA聚類)的層次聚類產生。
標注:本文摘自互聯網,已表明出處,如有侵權,請聯系我司,第一時間刪除。